提示词:怎样与大模型沟通
同前面讲大模型特点类似,关于如何使用 GPT,我们也会分成两个视角:用户视角和技术视角。这一讲,我们先从用户视角来看看如何用好 GPT。
用好 GPT
若要充分发挥 GPT 的效用,需遵循以下步骤:首先是定义任务目标。与 GPT 交互的起始点在于明确任务目标,清晰明确的目标能助力 GPT 精准领会用户意图,进而生成契合要求的内容。若目标模糊,往往难以收获有效成果。例如,若期望 GPT 创作 10 条用于特定社交媒体的文案,仅告知 “生成文案”,则很难得到预期成效。
在明确任务目标后,便可向 GPT 下达命令,这里的命令即 “提示词”。尽管面对的是相同的 GPT,但提示词的运用差异会致使结果大相径庭。
接着是根据生成结果进行调整,这包含两个层面。其一,若对结果不满意,可修改提示词,让 GPT 重新作答。通过调整提示词的表述或补充更多背景信息,使 GPT 更透彻地理解意图,从而获取更贴合需求的新答案。其二,若对结果大体满意,通常还需人工微调。由于 GPT 生成的内容较为通用,而有时我们需要彰显个人特色的内容。比如,让 GPT 撰写邮件,其内容虽尚可,但偏公文风格,此时就可人工修改,使其更具个人色彩,此过程可称为 “加人味儿”。
至此,我们已对如何用好 GPT 有了初步认知,后续将深入探讨更为关键的环节 —— 如何撰写优质提示词。
一个公式
站在用户的视角,写好提示词只需要掌握一个提示词公式即可,这个公式就是:
提示词 = 定义角色 + 背景信息 + 任务目标 + 输出要求
为了让你对这个公式有一个直观的认识,我们先来看一个例子。

在这个例子里,我们给大模型设定的角色是文案助手,背景信息是通知毕业班学生周三下午到学校大礼堂听升学专家的分享,任务目标是写一封邮件,输出要求是字数在 200 字以内。可以看到,GPT 基本上是按照我们的设想写了一封还不错的邮件。有了初步的了解之后,接下来,我们来解析一下前面那个公式。
定义角色
定义角色对于 GPT 而言意义重大,其作用在于为 GPT 赋予特定身份,促使它从相应的视角展开思考与回应。举例来说,我们能够指定它扮演历史学家,从而以历史视角来解答疑问;亦或是让它化身医生,从医学领域的视角提供答案。当被赋予特定角色后,GPT 便能依据该角色所具备的知识与经验,给出更为精准且专业的回应。
此前我们探讨过大模型的基础运行原理,大模型在本质上是基于上下文信息来推断后续的输出内容。倘若未给予其额外信息,那么其生成的内容往往较为通用。而我们为 GPT 设定角色时,实际上就是为其提供了额外的上下文信息,如此一来,它便能围绕这一上下文进行针对性的内容产出。正因为如此,GPT 才拥有了 “知人晓事” 的特性。
以回答医学问题为例,若使 GPT 扮演医生角色,其输出内容会侧重于诊断与治疗;若让它扮演医学论文撰写者,生成的内容则会更具专业性。
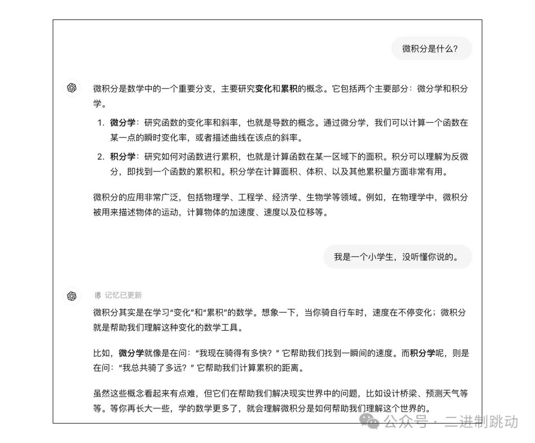
除了为 GPT 设定特定角色之外,我们还能够反其道而行之,由自己来扮演某个角色,让 GPT 依据我们所扮演的角色进行阐释。比如针对某一问题,我们可以扮演初学者,让 GPT 从基础层面予以解释;或者扮演专业人士,让 GPT 从专业维度进行说明。通过界定自身角色,GPT 能够结合我们的知识水平与实际需求,给出更为适宜且贴合实际的回答。以下即为一个相关示例。

在这个例子里,我们分别扮演了成年人和小学生两个角色让 GPT 给我们解释什么是微积分。对比两段关于微积分的解释,很明显,给小学生解释的版本要更加浅显易懂。
背景信息
背景信息,即向 GPT 提供与任务相关的各类背景知识,诸如相关概念、事件以及人物等均涵盖其中。这些背景信息对于 GPT 而言,能够有效助力其更好地理解任务要求,进而为生成准确的内容与回答奠定坚实基础。
这与我们日常工作中与领导沟通的情形颇为相似。当接受领导下达的任务时,我们内心无疑期望领导能将所有背景信息、任务的前因后果一次性清晰地告知于我们,不然,我们就只能凭借自身的领悟能力去尝试完成任务了。同理,当我们与 GPT 进行交互,将其视为 “下属” 时,我们也应尽可能地为其提供丰富详尽的信息,使它能够对所面临的任务形成更为透彻深入的理解。我们所提供的信息越是充足全面,GPT 所给出的回复便越能契合我们的实际需求。
在下面这个例子里,我们要求 GPT 写一首七言绝句,它很快就生成出来了,但内容非常随机。

而当我向它提供更多的背景信息之后,它生成的内容更接近我的需求了。

任务目标和输出要求
定义角色与提供背景信息,主要是为了助力 GPT 深入领会我们的意图。而随后要探讨的 “任务目标” 与 “输出要求”,则是我们对 GPT 明确提出的具体任务指令。
关于任务目标,此前已有所提及,这是在与 GPT 交互初始阶段就需精准确定之事。任务目标越明晰精准,GPT 便越能高效地辅助我们达成工作目标。
在清晰界定 GPT“为谁、于何种背景下达成何种工作目标” 之后,便进入到整个提示词设置的最后关键环节:输出要求。在此步骤中,我们能够对 GPT 下达任务执行方式的指令,例如在格式方面,是采用纯文字形式,还是需要以表格呈现;在回复节奏上,是分步逐步输出,还是一次性给出完整的综合输出结果
下面是一个例子。我让 GPT 给我安排一个到西安旅游的行程,要求输出的格式是一张表格,GPT 很好地完成了我的需求。

截至目前,我们已然全面地知晓了运用何种提示词向 GPT 下达指令,以便其助力我们出色地完成工作。在多数情形下,之前所提及的提示词公式能够在指导 GPT 执行各类任务时发挥积极效用。尽管该公式在使用 GPT 时颇具价值,然而我们也需明白它并非刻板僵化的模板。所以,我们必须依据具体状况灵活运用此公式,并适时地加以调整与修正。
在实际运用过程中,偶尔我们会要求 GPT 协助处理一些具有复杂性或不确定性的问题。由于我们难以一次性地将解决问题所需的全部信息提供完备,因而 GPT 所给出的答案可能存在不够完整或不够精准的状况。往往是在查看 GPT 的回复之后,我们才会察觉到某些信息的遗漏。此时,我们便需要向 GPT 补充更多信息,使其能够重新优化自身的回答。与 GPT 的持续对话有助于我们深化对问题的认知,进而更为精准清晰地表述自身需求。
总结

如果今天的内容你只能记住一件事,那请记住:提示词 = 定义角色 + 背景信息 + 任务目标 + 输出要求。
